HelloChat app and logo

CheckPay Technologies Ltd.

Co-op Experience, UX/UI Designer, 4 months

CheckPay is a Vancouver-based fintech startup with a focus in providing simple payment solutions. I had the great opportunity to be part of their product team for their newly-launched mobile application, HelloChat, a social and financial app.

role

  • UX/UI Designer

responsibilities

  • UX flows
  • UI design
  • prototyping
  • animation
  • illustration
  • video editing

tools

  • Adobe XD
  • Adobe Illustrator
  • Adobe After Effects
  • Jira
  • Zeplin
  • Sketchbook

UI Design

Icon Pack & Illustrations

Within the first 2 weeks, I studied HelloChat and designed a set of icons (120+) that matches the app's brand identity and personality. Later on, I created 20 illustrations with the same style.

Navigation icon set for HelloChat.
Navigation icon set for HelloChat.
Empty state illustrations.
Empty state illustrations.

Dark Mode

Creating a dark mode colour palette for future development was a great opportunity for me to study and under HelloChat's UI design and colour combinations.

Dark mode colour palette mockup with key screens.
Dark mode colour palette mockup with key screens.

UI Redesign

Working with the other UI designer on the team, we researched and work together to create a set of mockups with the redesign concept. The goal was to highten the lively spirit of HelloChat and to appeal to the younger demographic.

Dark mode colour palette mockup with key screens.
Dark mode colour palette mockup with key screens.

UX Design

New Feature: Favouriting Posts

Prior to designing the user flow of this new feature, I studied major social apps on the market to see what I can learn from and what I should avoid. I then explored different flows with low-fidelity wireframes before creating a full set of UX flow with the current app design.

Saving a Post

Managing Your Saves

Wireframes for saving a post to your favourites.
Wireframes for saving a post to your favourites.

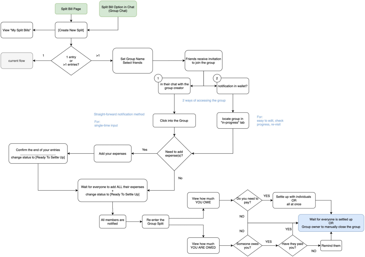
New Feature: Group Split

HelloChat currently has a feature where users can split bills with 1 other friend. With the addition of a Group Split feature, users can easily manage larger events with multiple participants. I was in charged of designing the user flow for this entire feature.

User flow for Group Split feature
A flowchart illustrating the user scenario.

Animations & Videos

Splash Screen - Valentine's Day edition

HelloChat has a brief splash screen, where users always see when they log in to the app. My task was to ideate and create a special splash screen for Valentine's Day. I started with researching and sketching mini storyboards out, created different versions, and eventually finalized on one concept.

Final Version

Version.1

Version.2

Version.3

Version.4

Version.5

How-to Videos

As part of the public launch of HelloChat, I was responsible to create a seires of instructional videos on the main features of the app; for instance, how to top up your e-wallet, how to split a bill with someone, how to add friends etc.

I created prototypes while ensuring the mockups were up-tp-date with the actual app, then I applied a consistent editing style to the videos to deepen the brand identity. I also wrote out the scripts and work with the marketing team to record them. At the end, I typed out a detailed editing and script guideline for future use after I finish my co-op.

A few video examples:

Creating a Group Chat

Paying with QR Code

Paying a Split Bill

reflection

Outcome

My 4 months with CheckPay was a valuable experience as it was my first time working in a startup environment. A small team size means I had to take on more role as a UX/UI designer and challenge my comfort zone, which brodened my skillset as a designer.

I particularly enjoyed how I was able to work closely with everyone in the office and as well as other departments; I gained a lot from interacting with people from different fields with different experiences.

Joining a team when the product was just coming out to the market was a truly unique experience to me. Not only was I there to witness every step that it took to improve the product, I was part of the journey too! The entire process was new to me and I feel very lucky to be able to contribute to the product at its early stage.

other projects

HUB Cycling

UX Design

Ensemble

UX/UI Design

Little Eden

Visual Design